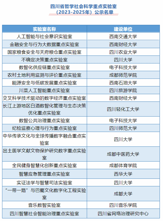
On December 2nd, Sichuan Social Sciences Association has officially announced the first batch of provincial-level key laboratories of philosophy and social sciences list. In the list, the establishment of the “Artificial Intelligence and Social Consciousness Laboratory” initiated by the School of Marxism of Southwest Jiaotong University has been successfully approved.
The “Artificial Intelligence and Social Consciousness Laboratory” aims to deeply study and implement the spirit of the 20th National Congress of the Communist Party of China and stoutly carry out the important instructions from General Secretary Xi Jinping’s inspection in Sichuan, relying on the PhD degree awarding sites of the Level I disciplines of Marxist theory to follow the forefront, focus on hot topics, and strive for innovation. In addition, the laboratory seeks to achieve innovation and practical results in strengthening social services, promoting scientific research, emphasizing talent cultivation, and facilitating international communication. Meanwhile, it makes efforts to utilize artificial intelligence to accelerate scientific research in the social consciousness field and provides specific suggestions for the government’s decisions on intelligent society, advancing the intelligence and modernization of governance.
Under the guidance of Sichuan Social Sciences Association, the application and preparation work for this key laboratory of Southwest Jiaotong University deeply implemented the spirit of “Opinions on Accelerating the Construction of Philosophy and Social Sciences with Chinese Characteristics” issued by the Central Committee of the Communist Party of China and adhered to high-level planning, high-end starting, and high-quality development, boosting interdisciplinary development and serving national strategies and major decisions of the CPC Sichuan Provincial Committee and the People’s Government of Sichuan Province.
Southwest Jiaotong University has been committed to escalating the original innovation of philosophy and social sciences and ‘Four Services’ capabilities and propelling the high-quality development of philosophy and social sciences. This approval of the Artificial Intelligence and Social Consciousness Laboratory marks a major breakthrough in the construction of our university’s philosophy and social sciences platform. The Artificial Intelligence and Social Consciousness Laboratory focuses on three main directions, including ‘artificial intelligence and ideology’, ‘artificial intelligence and social relations’, and ‘artificial intelligence and social space’. It is devoted to building a philosophy and social science laboratory with domestic popularity and influence and implementing the regional development requirements of ‘govern and prosper Sichuan’ in Sichuan Province to comprehensively promote the great rejuvenation of the Chinese nation with Chinese-style modernization.
